Representing Customer Segments on Your Opportunity Solution Tree (Teresa’s Take)
There is no single right way to do continuous discovery. I can’t emphasize this enough.
Recently, Hope Gurion walked through three scenarios where she argued teams might benefit from including customer segments on their opportunity solution trees. In that post, she wrote:
Opportunities are written as first-person statements like “I wish…” or “I need…” This means knowing who said these statements is a critical factor when prioritizing opportunities and evaluating potential solutions.
I couldn’t agree more. It’s critical that teams align around who they are creating value for. However, I have a different take on two of the three scenarios that Hope shared.
In this article, I’ll revisit each of those scenarios and provide an alternative point of view. However, I want to emphasize that my take isn’t right and Hope’s take isn’t wrong. There is no single right way to do this.
Hope and I are 100% aligned on the underlying principles that continuous discovery relies upon. But we often differ on the best way to put those principles into practice. We think this is a good thing.
Continuous discovery is only sustainable when teams are intentional about finding the methods that will work best for them. So in the spirit of giving teams more options, here’s my take.
My Guiding Principle: Simplicity Drives Focus
The opportunity solution tree was designed to help you chart the best path to a desired outcome. That’s its purpose.
I’m a strong believer in single-use tools that are designed optimally for a specific task. So I personally don’t like to extend the opportunity solution tree to other purposes. I’m not suggesting that you shouldn’t do this. This is simply my own preference. Feel free to iterate and explore what works best for you.
I like the simplicity of the opportunity solution tree. I like to have one outcome at the top of the tree—a product outcome. I like to work ruthlessly to simplify the opportunity space as much as possible so that I can quickly see where I should spend my time and energy. I like to work with one opportunity at a time so that I can quickly explore several solutions.
This simplicity is what drives focus. You’ll see as we revisit Hope’s examples that this theme will recur throughout.
Scenario 1: Uncovering Potential Customers
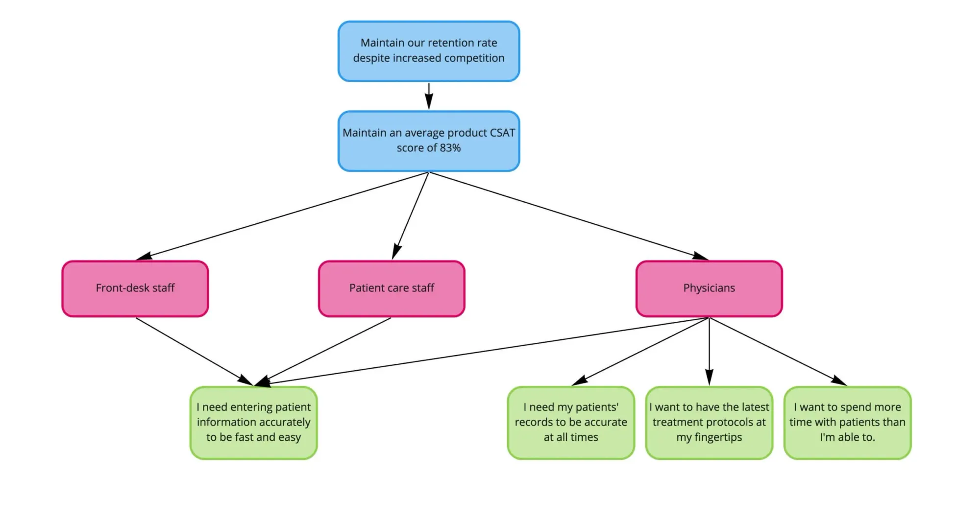
In Hope’s first scenario, she described a team who worked on medical record-keeping software. They were tasked with driving customer retention (their business outcome) by increasing customer satisfaction (their product outcome).
As they interviewed customers, they discovered a clear pain point—“I need entering patient information accurately to be fast and easy.” The team diligently worked at addressing this need and was disappointed to learn that it had little impact on their outcomes.
Upon further investigation, they learned that they had three different types of end users: front desk staff, patient care staff, and physicians. There were far more front desk staff and patient care staff than physicians, however, physicians were the decision makers who had the biggest influence on the renewal decision.
Hope suggests that the team should have represented these three distinct segments on their opportunity solution tree like this:

There are a few things that I don’t like about this.
I don’t like it when an opportunity has multiple parents. It’s rare that a need that occurs in different contexts is exactly the same need. I suspect the front desk staff’s needs are different from the patient care staff’s needs and the physicians’ needs.
I wouldn’t represent these three segments at the top of the tree. That suggests that each segment has no overlap with the other segments and that’s probably not true. Remember, each branch should be distinct from each other branch.
Finally, the key insight that this team learned was that customer satisfaction across all three roles does not drive retention. This tells me that the team needs to revise their outcome. I would change the outcome to “increase CSAT of physicians.”
This last change has an added benefit—it encourages focus.
If the team keeps all three segments on their tree, it might be easy for them to get distracted by solving patient care and front desk staff needs. We don’t want that. If the business outcome is to increase retention, then we want this team hyper-focused on physicians.
Here’s how I would revise this tree:

By reframing our outcome to clearly indicate who we are focused on, we no longer need customer segments in the opportunity space. All of our opportunities are framed from the physicians’ point of view.
This, however, does not mean that we can ignore front desk and patient care staff. It means we only consider those opportunities if they are important to the physician.
Scenario 2: Realizing You Have Too Many Segments of Customers

In Hope’s second scenario, she described a team that assumed different customer types would have different needs. Through interviewing, they learned that these segments had very similar needs and they were able to remove the customer segments from their opportunity solution tree.
My takeaway from this scenario is similar to Hope’s. It’s important to interview a wide variety of customers so that you can gauge whether or not you have distinct segments. But if their needs are exactly the same, you can remove the segments from your tree. In the picture above, the customer segments add no additional value and just complicate the opportunity space.
I rarely see the need to explicitly include customer segments on your opportunity solution tree. However, I will share a couple of new scenarios that might be exceptions after I tackle Hope’s third scenario.
Scenario 3: Bringing More Clarity to Your Opportunities by Assigning Them to Specific Segments
In Hope’s third scenario, she describes how she used the opportunity solution tree to help a team fill in the gaps between a business outcome and a set of solutions. I love this scenario, because this is where so many people start.
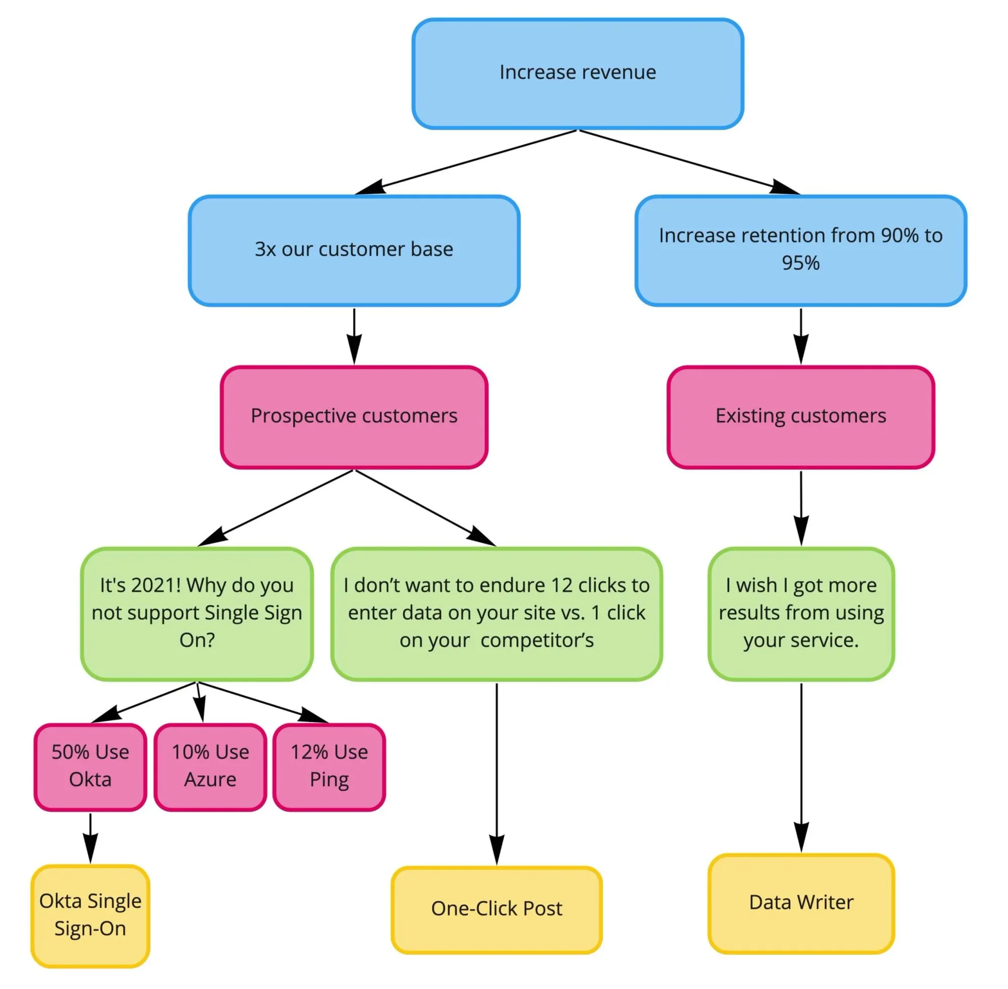
She started with a business outcome and a set of solutions.

By asking a series of questions, Hope helped this team get here:

As a way of visualizing our thinking, this is a fantastic exercise. But I wouldn’t want to see a team take this tree as their opportunity solution tree moving forward.
First, it has two outcomes at the top of the tree. Which outcome is more important? Increasing the customer base or retaining existing customers? We want to make that strategic decision first. Otherwise the team will continuously be making this trade-off and we’ll lose the benefit of focus that we typically get from setting a good outcome.
We might need to do some discovery work to make that decision, but I suspect this is less about opportunities, and more about our current performance with existing customers. For example, if our current retention rate is low, that’s probably far more important than growing our customer base, regardless of what the opportunities are under each branch.
It’s a lot of work to discover and map out the opportunity space and I don’t think a team can do an adequate job working two outcomes at the same time.
Second, customer segments on this tree don’t add any new information. The outcomes already imply the segment. Growing your customer base requires acquiring prospective customers and retaining by definition targets existing customers.
Finally, the real challenge I see here is a lack of depth with the opportunities. “Why don’t you have SSO?” isn’t an opportunity. It’s a feature request. If this team is focused on acquiring new customers, I want them to work to understand the needs and context for why SSO is needed. Do they really need to integrate with each vendor separately? If so, how much do they need to integrate? Integrations come in all shapes and sizes.
It’s quite possible that this team is doing this work. I know that Hope is simplifying these scenarios to illustrate a point. But I wouldn’t call this visual an opportunity solution tree.
The purpose of an opportunity solution tree is to help a team reach a desired outcome. This visual represents something else. Having said that, it is a great example of how you can visualize your thinking to help you make a better decision. But I would make a decision to pursue one outcome and then start a new opportunity solution tree.
So When Should You Include Customer Segments on Your Opportunity Solution Tree?
Let’s revisit our first scenario. Suppose that this medical record-keeping software team has a business outcome to grow their customer base and they think the best way to do that is to increase referrals. Now suppose they have different types of customers. This time I don’t mean different types of staff, but rather different types of customers (e.g. dentists, physicians, urgent care centers, etc.).
They know that within each segment there is potential to increase referrals, and an increase in referrals in any segment would in fact help them grow their customer base. Let’s also suppose that dentists use the software differently from physicians who use it differently from urgent care centers.
In this case (unlike the first scenario), each segment has the potential to drive their outcome and there is very little overlap in their needs. If both are true, I would include the customer segments on my tree like this:

And under each branch, I would start to map out the opportunities that might lead to more referrals from each segment.
If at any time, I learned that one segment had more potential than the other segments, I might choose to revise my outcome to focus on just that segment. Or if I learned that all three groups had the same needs that if addressed had the potential to increase referrals, then I might collapse my segments. But I would feel comfortable starting with this structure for my opportunity solution tree.
And here’s another scenario to consider. Suppose our team is once again trying to increase CSAT, but we have our distinct types of customers (e.g. physicians, dentists, urgent care centers). Most of their needs are the same, but for some opportunities, we see some sub-opportunities that are unique to each segment. In that case, I would do this:

This illustrates that all three segments have similar needs. They all need accurate patient records, they all want access to the latest protocols, and they all want to spend more time with patients.
But when we get into the specifics of accurate patient records, we start to see some nuances that are specific to each customer segment. When this happens, I like to label the opportunities with the segment. I know some teams use colors to designate different segments. Again, there is no one right way. Do what works for you and your team.
Do your customer segments add complexity to your opportunity solution tree? Have you found your own way of visualizing this complexity? Come share your thoughts with us in our community dedicated to helping you put the continuous discovery habits into practice.
Comments ()