Bringing Order to Chaos: Using Opportunity Solution Trees in Everyday Life

Bringing Order to Chaos: Using Opportunity Solution Trees in Everyday Life

If you’re a product person, you’ve developed a set of skills that help you in your job. You know (or you’re in the process of learning) how to identify opportunities, consider different solutions, and identify and test your assumptions.

And if you’re working within the continuous discovery framework, there’s a good chance you’re already using the opportunity solution tree to record and track many of these activities. The opportunity solution tree allows you to visualize your thinking and share your work with stakeholders in a simple, easily digestible format. It can also provide snapshots of how your thinking has evolved over time while helping you remember what you’re working toward—the outcome at the top of your tree.

But have you ever considered how you might use a tool like the opportunity solution tree outside of the workplace?

This was a question that recently came up in the Continuous Discovery Habits community. Members were wondering if anyone has used the opportunity solution tree outside of the digital product context.

I did a little digging and it turns out that yes, this is very much the case! There are plenty of people who are using the opportunity solution tree in new and exciting ways.

We’ll explore three use cases in this post: How Amy O’Callaghan uses the tree to “bring some order to the chaos that is life,” how Jenny Greenstein is using it to track her evolving career journey, and how Liz Lehtonen used it to approach improving the internal product community at Wayfair.

Amy O’Callaghan: Using the OST to Work Toward Living Her Best Life

Amy O’Callaghan is currently the Vice President of Product at Vangst. If Amy’s name looks familiar, you might remember that she was featured in a Product Talk blog post about what continuous discovery looks like (based on her work at Snag) and Amy’s story was also included in Continuous Discovery Habits.

But Amy doesn’t just apply continuous discovery habits to her work life. “Our challenges outside of work can be solved with the same set of skills,” says Amy. But what makes this so difficult is the number of decisions we make. “The average adult (if there is such a thing) makes 35,000 decisions every day. We can’t—and shouldn’t—apply product thinking to every single one.”

To narrow in on where to focus her limited time and resources, Amy started with Maslow’s Hierarchy of Needs. If you’re not familiar with it, Maslow’s Hierarchy is a pyramid where each row needs to be fulfilled before you can focus on the one above it. The ideal state is the tip at the top of the pyramid, which is rare—if not impossible—to actually achieve, but still worth striving for.

A screenshot that shows Maslow's pyramid along a very simple opportunity solution tree with "living my best life" at the top of the tree.
Amy started thinking about her life in terms of Maslow's Hierarchy of Needs and used that information to create an opportunity solution tree for living her best life.

Once Amy filled out her own pyramid, she transformed these into an opportunity solution tree, where her ideal state of “Living my best life” is the outcome at the top and “I’m good,” “Loved ones are good,” and “The world is good” are the first row of opportunities below it.

Amy finds it helpful to color code her tree, so green represents a good outcome she’s working toward, yellow is an opportunity to address that outcome, orange is an idea for a solution that is being tested, and pink is an idea for a solution that has been tested and dismissed.

Let’s take a closer look at one branch of the tree. Amy identified “the world is good” as an outcome that directly contributes to “living my best life.” But this is the textbook definition of a big, messy problem: What does it mean for the world to be good?

Amy decided there were two opportunities that she wanted to focus on: social equity and a livable climate. “If those two things are good, the world would be in a much better place,” she says.

A screenshot of a branch of Amy's opportunity solution tree with "The world is good" as the outcome at the top.
One branch of Amy's tree relates to the outcome "the world is good." Amy identified a few opportunities and potential solutions for achieving this outcome.

Taking a closer look at the topic of a livable climate, Amy saw there were actions she could take to impact the present (taking direct action now) or future (investing in sustainable companies, education, and political engagement).

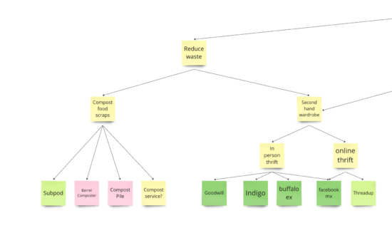
In the present, she identified the opportunities of “reduce waste” and “improve sources” (in other words, to be more intentional about the things she and her family were purchasing or consuming).

For reducing waste, Amy identified the solutions “second-hand wardrobe” and “compost food scraps” and for each of these solutions, she came up with a few ways to experiment. For her second-hand wardrobe, she could shop at stores like Buffalo Exchange or Goodwill or buy used clothing online through thredUP. And to compost food scraps, she tried using a barrel composter (this experiment didn’t work well, so Amy made its sticky note pink to record this result). Next, her family tried a Subpod composter, which has been working well.

A screenshot of a branch of Amy's opportunity solution tree with "reduce waste" at the top and different solution ideas below it.
For the opportunity "reduce waste," Amy has identified and tested a few solutions such as buying second-hand clothing and composting food scraps.

For the other branch of “improve sources,” Amy identified solutions like paying for green energy, installing solar, buying an EV, and purchasing toilet paper from a sustainable company like Who Gives A Crap?

A screenshot of Amy's opportunity solution tree with "reduce waste" and "improve sources" as opportunities. Each has several solutions listed underneath it.
Zooming out a bit, we can see that Amy considered two major opportunities—reducing waste and improving sources—and came up with several solutions to test for each one.

This provides a quick visual guide to the actions Amy and her family are taking to impact the opportunity “the world is good,” which ultimately leads to Amy’s outcome of “living my best life.”

Keep in mind that this is just one small branch of her tree. Here’s a zoomed out version.

A screenshot of an opportunity solution tree for Amy's life, with one outcome at the top and several layers of opportunities and solutions branching out below it.
Zooming out even further, we can see how Amy has broken down the complexity of her life into a few major categories and come up with opportunities and solutions for each one.

Amy finds the opportunity solution tree is tremendously helpful in helping manage her life and keep things in perspective. “It’s easy to lose track of everything you are doing and to feel like you’re not making progress. But the opportunity solution tree takes this big, messy pile of life that we’re all dealing with, gives us actionable things we can do, and a history we can see.” To hear more from Amy on how she’s using the OST to manage her life, check out this YouTube video.

Jenny Greenstein: Using the OST to Rethink Her Career Trajectory

Jenny Greenstein has worked in product for about ten years. “Like a lot of people in product, I sort of fell into it,” says Jenny. She started her career working for EF, an education travel company that also offered online learning components to the students who went on their trips. Jenny began to naturally identify ways the online learning offering could be improved and eventually transitioned to a product role at EF.

When the online furniture and decor company Wayfair reached out to Jenny about a product role, she was excited about joining such a massive technology organization. During her time at Wayfair, Jenny mostly worked on B2B products, building complex tooling for interior designers, contractors, and builders. In her last six months at Wayfair, Jenny started working on Wayfair’s Global Product Community with Liz Lehtonen (more on Liz shortly!), establishing best practices and setting the product culture for the organization.

While she was at Wayfair, Jenny led the product book club, which read some titles that should sound familiar to Product Talk readers, like Empowered and Continuous Discovery Habits.

It was through reading Continuous Discovery Habits and hearing Teresa speak that Jenny first learned about opportunity solution trees. With her work on the B2B product team, Jenny started using opportunity solution trees in the traditional sense to track their discovery activities. “Opportunity solution trees helped us communicate with each other around where our focus was and where it was not. It helped us go out in multiple directions but ultimately draw the line and say where we would focus,” explains Jenny.

Then in January of 2023, Jenny was laid off from her job at Wayfair. Instead of diving head first into a job search, Jenny decided to take a moment to reflect and think outside the box. She says she used the opportunity to ask herself, “If I didn’t go down this path, what other path might I have gone down?”

She started with an idea backlog where she listed out all her career ideas. These ranged from the straightforward—like another role in product—to more outlandish options like “detective.” Initially the exercise involved listing anything that came to mind, but eventually Jenny started scoring each option based on a standard set of criteria like work/life balance, salary, and mission. Unfortunately, this is when “detective” got crossed off the list for good.

While this was a good first attempt at productizing her job search, Jenny says, “There was something that didn’t feel complete enough. It was just ideas but it wasn’t taking it to the next stage.”

Then a key conversation led to a breakthrough. While Jenny was discussing the topic with her husband, he suggested running some experiments. “I started thinking, for each of these things, what is one thing I can do to validate or what is the next step? How do I test if this might be the right thing? And that got me thinking—this sounds familiar… This is an opportunity solution tree!”

Once Jenny decided to capture her career ideas in an opportunity solution tree, she realized that there were three major branches of opportunities she was considering: a full-time role in product, leaving product altogether to write a book, and a hybrid where she would continue to work in product at a reduced capacity so she’d have the time and energy to work on a book at the same time. Here’s how she represented all this in her opportunity solution tree.

A screenshot of Jenny's opportunity solution tree. There's an outcome at the top, a layer of opportunities, a layer of solutions below it, and a layer of experiments below that.
Jenny used an opportunity solution tree to represent her job search. She decided to break it down into three major opportunities: a full-time product role, writing a book, or achieving flexibility to balance part-time work with a creative endeavor. Click the image to see a larger version.

Describing how she approached filling out her tree, Jenny says the part she struggled with the most was the outcome. So she decided to start by filling out her opportunities and then went back and wrote the outcome later. Eventually, she settled on: “My work is meaningful, interesting, aligns with my values, and provides financial stability, work-life balance, and growth opportunities.”

Filling out the left side of her opportunity solution tree (the opportunities and solutions related to finding a full-time role in product) was relatively easy, because it’s straightforward and obvious. “There are either established best practices or things people were recommending to find companies or make myself more attractive to potential employers,” says Jenny.

But as she worked on filling out her tree, Jenny realized it was the middle section—related to the opportunity of “I want time flexibility to balance part-time work with creative endeavors”—where she ended up focusing most of her energy. She started thinking about ways she could experiment with solutions on that branch, like asking potential employers if they’d be willing to hire her for a four-day workweek or on a part-time basis.

Once she narrowed in on her three main opportunities, Jenny returned to her outcome. She asked herself: What is my real goal? What am I trying to achieve with this? She says that answering that question also helped her shape the opportunities that came below it, so there was some back and forth between defining her outcome and her opportunities.

Reflecting on what she’s learned from this experience and what advice she might give to others, Jenny says, “I think it is helpful knowing what the outcome is you’re going for—and that’s true with product as well, having a super crisp outcome. So I would have tried to define it earlier.”

But Jenny adds that the activity of mapping out possible career steps on an opportunity solution tree was definitely valuable. “My lesson learned was that there was so much swirling in my head of what I could and should be doing and building a simple tree helped clarify what are these different things, what is worth doing. Writing it down in this structural format brought clarity to what made the most sense for me. Without the framework, I was constantly bouncing between things.”

And the end result of this exercise? Jenny recently started a part-time role with a consulting firm, so she’ll be spending 15–20 hours a week doing small business consulting and she’s going to move forward with writing a book. “That needs its own opportunity solution tree,” laughs Jenny.

Liz Lehtonen: Using the Opportunity Solution Tree to Improve an Internal Product Community

Liz Lehtonen is a former Associate Director of Product Management at Wayfair, where she worked for six years before taking her current role as Head of Production at a NetEase studio. After working on customer-facing products like Favorites List, 3D and augmented reality, and virtual reality, about a year and a half ago, Liz transitioned to running the Global Product Community at Wayfair. This community includes 450 product managers across 14 different organizations. “Our goals are to make our talent lifecycle equitable, elevate our product craft, and create a warm sense of connection across our product teams,” says Liz.

Liz and Jenny worked closely together on community efforts at Wayfair, so Liz was involved with bringing Teresa to speak after the Wayfair book club Jenny was running and had read and discussed Continuous Discovery Habits. Because the community focused on creating structure and consistency on product teams throughout Wayfair, the community created a template opportunity solution tree so any product person at Wayfair could easily find it and use it with their team.

But Liz saw another potential use case of the opportunity solution tree. Because her role was all about creating a successful and thriving product community, she decided to use the opportunity solution tree with a community lens.

Liz says there were three reasons why she decided to use the opportunity solution tree in this manner: One, there was a PM on a storefront team who had successfully used the opportunity solution tree to convince her stakeholders to move in a specific direction, so it had a proven track record. Two, the community wanted to make sure they were using the same tools they were creating for their product team, and since they had a template for opportunity solution trees, they really wanted to use it. And three, because the “customers” of the community were themselves product people, using a tool they were familiar with was an especially effective tactic. “I think seeing their needs in an opportunity solution tree helped them feel heard in a very visible PM-y way. It really resonated with them,” explains Liz.

When it came to actually filling out the tree, “I started by identifying the major outcomes we could tackle around attrition and employee satisfaction under our three major branches of opportunities: learning and development, making the talent lifecycle equitable, and creating a sense of community across the product team.”

To populate the opportunity branches, Liz started with information she had gathered from discovery efforts like broad health surveys, a survey to all product management only, and team interviews. She combined these results into a large number of opportunities that connected to the key outcomes initially identified. She then invited around 180 product people (associate product managers and below) to review the opportunities, add any she’d missed, vote and prioritize, and suggest solutions. Liz says she was intentional about having product people involved in ideating: “The solutions were for the product team, so I wanted them to be helping us identify the best way to go.”

A screenshot of three opportunity solution trees. Each one has an outcome at the top and several layers of opportunities and solutions below it.
Liz created opportunity solution trees for three major outcomes of the product community at Wayfair: learning and development, making the talent lifecycle equitable, and creating a sense of community across the product team.
A screenshot of an opportunity solution tree. The outcome at the top is "create a warm sense of community across the product team at Wayfair." There are layers of opportunities and solutions below.
This is the opportunity solution tree Liz used for the outcome of "creating a warm sense of community across the product team at Wayfair."

For example, for the opportunity “PMs lack extrinsic and intrinsic motivation to engage with community,” a few highly voted solutions included “Lunch and learns focused on creating a safe place” and “Support the product community programs mentorship, collaboration, communication, and upskilling.”

A screenshot of an opportunity solution tree zoomed into the opportunity "PMs lack extrinsic and intrinsic motivation to engage with community."
Liz asked product managers to vote on different opportunities to help her prioritize which ones to pursue.

Liz tracks and updates the tree on a quarterly basis, noting which things have been completed, updating outcome status, and locking in new metrics to track and drive.

The members of the product community appreciate this. “A lot of PMs like to see how the work has happened and the tangible progress we have made,” says Liz. Past iterations of the tree can also inform future work: “We used the 2022 tree for the entire year and used it to seed the 2023 tree, which was turned into the 2023 roadmap.”

With a more typical product opportunity solution tree, Liz says she would have had a lot more of the initial opportunities based on metrics or learnings via analytics investigations. For the first tree they created, they didn’t have all the metrics and learnings they needed, so they had to combine user surveys and people metrics like retention and NPS to make it as legitimate as possible.

But overall, it made sense to use the tree in this non-traditional way: “I found it incredibly effective for the community because we wanted to treat it as a product and this was an effective way to do so.” Liz also found the tree an easy way to split up and keep track of work between different team members, so keep this in mind if you have a project that involves others.

For anyone looking to use an opportunity solution tree in a similar way, Liz offers the following advice: “You still have to start it with a metric at the top that you can have a measurable impact on. There has to be a very crisp outcome at the top. Otherwise it makes your ability to make an effective tree incredibly messy.”

Final Thoughts: It’s Hard to Overstate the Importance of a Good Outcome

Amy, Jenny, and Liz all found interesting and exciting applications of the opportunity solution tree outside of a typical product setting.

We saw how they made adjustments to the tree to make it work better for their intended purposes—Amy color coded her tree so she can quickly keep track of solutions she’s tried and dismissed while Liz asked community members to vote on opportunities on the tree and marked off any solutions that were completed.

While there’s a lot of room for flexibility and adaptation with the tree, one theme that came up again and again was how important it was to have a clearly defined and measurable outcome at the top. If you haven’t defined your outcome, or it’s not something you can easily measure, you’re likely to struggle filling out the rest of the branches of your tree. But don’t let the quest for a “perfect” outcome prevent you from getting started—you can always go back and refine your opportunities once you clarify your outcome.

I hope these stories will inspire you to find ways to use the opportunity solution tree in your own life!

The topic of using opportunity solution trees outside of typical product settings initially came up in the Continuous Discovery Habits community—a supportive environment where learning-focused product people share their challenges and success stories. You should join us there!