Empower Product Teams with Product Outcomes, Not Business Outcomes
Good discovery starts with a clear desired outcome. A well-defined outcome provides a focal point for the product team and serves as a guiding light for their discovery efforts. It helps the team quickly identify and conserve their time and energy for the initiatives that matter most.
However, when we begin to work with a new product team through our 12-week discovery coaching program, Continuous Discovery Habits, we often find that teams are responsible for driving business outcomes. We rarely see teams that are responsible for driving product outcomes. To clarify the difference between these two terms: A business outcome is a metric that moves the business forward, while a product outcome is a metric that helps us understand if the product is moving the business forward.
Why Business Outcomes Are Often Assigned to Product Teams
Businesses exist to create a financial outcome for their investors. Business outcomes give executives and investors language to track their progress.
Examples of business outcomes include:
- Grow revenue
- Grow profit
- Grow margin
- Grow market share
- Reduce operating costs
- Reduce churn/increase retention
Product teams struggle to drive business outcomes because many companies haven’t taken the time to define their strategy. Marty Cagan highlighted this in his recent post “Product Strategy – Focus.” Cagan laments that many companies think they are prioritizing and strategically focused when in fact the opposite is true. He quotes Richard Rumelt, author of Good Strategy Bad Strategy: “Good strategy works by focusing energy and resources on one, or a very few, pivotal objectives whose accomplishment will lead to a cascade of favorable outcomes.”
Many companies lack a defined strategy because executives, teams, and investors want to leave their options open for achieving their desired financial outcomes. They want to place multiple bets to achieve their financial goals, just like they would in a diversified portfolio investment strategy. But the lack of a focused strategy (where you will play, how you will compete, and why you will win) creates real tension for product teams. They need focus and clarity to wisely invest their finite time and resources. If they spread themselves too thin or invest in the wrong product changes, the team, their company, and its investors will bear the real opportunity costs of the path not chosen.
Product teams should focus on product outcomes instead of business outcomes because:
- Business outcomes are lagging indicators
- Product outcomes measure human behavior
- Product outcomes are within the influence of the team

Let’s explore each of these points in more detail.
Business Outcomes Are Lagging Indicators

What is a lagging indicator? It’s something that already happened. By the time you see revenue (or a lack of it)—whether it's in a dashboard, cash in the bank, or a cancellation notice from a churned customer—it's too late to take corrective action. Your product team or company already made the choices that led to this moment.
Let’s focus on revenue as an example. If your company goal is to increase revenue, someone on the executive team must have a theory of how and why your revenue will increase. This should be captured in your company strategy—again, where you will play, how you will compete, and why you will win. All business is a bet on future human behavior, so leaders need to define whose behavior will change, how, and how will that lead to more revenue. Here are a few questions to help you imagine different scenarios:
- Will you grow revenue because you will have more products to sell that capture more of the Total Addressable Market?
- Will you grow revenue because you can command a higher price for your products this year vs. last but maintain your current win rate or conversion rate?
- Will you grow revenue because your company will take a share of new markets and new budgets/wallets?
Leaders must articulate their theory of which humans and/or which behaviors will change, resulting in an increase in revenue.
Some human changes may include:
- People from new countries will buy (from US to UK/Australia/Canada).
- People who speak different languages will buy (from English to Spanish).
- We will sell into new customer segments (from SMBs to Enterprises or from parents to grandparents).
Some behavior changes may include:
- They buy sooner than they currently do so we earn revenue faster (this year instead of next year).
- They buy more (more products, more licenses, more months).
- They’ll spend more for the same product (they will pay more upon renewal or we can charge for trial access).
Leading indicators measure a specific change in behavior. And leading indicators eventually drive lagging indicators. If the company’s leaders aren’t sure or have many theories or wishes, then the product team has to do the discovery legwork to identify the most likely human behavior changes that will positively impact the lagging business indicator. In this example, that would be revenue.
Product Outcomes Measure Human Behavior

Anticipated human behavior is the critical link between the product teams and business outcomes.
Recognizing that the business outcome won’t happen without the anticipated change in human behavior is a powerful way to align executives and the unmet needs of the humans (customers, prospects) they want to behave differently. In his book Outcomes Over Output, Josh Seiden recommends teams start with the question “What are the customer behaviors that drive business results?” This helps product teams because product outcomes become things people do, which are observable and measurable.
That behavior-change paradigm shift enables product teams to translate each type of lagging business outcome into desired human behavior. That new or different human behavior becomes the product outcome that focuses the work of a product team.
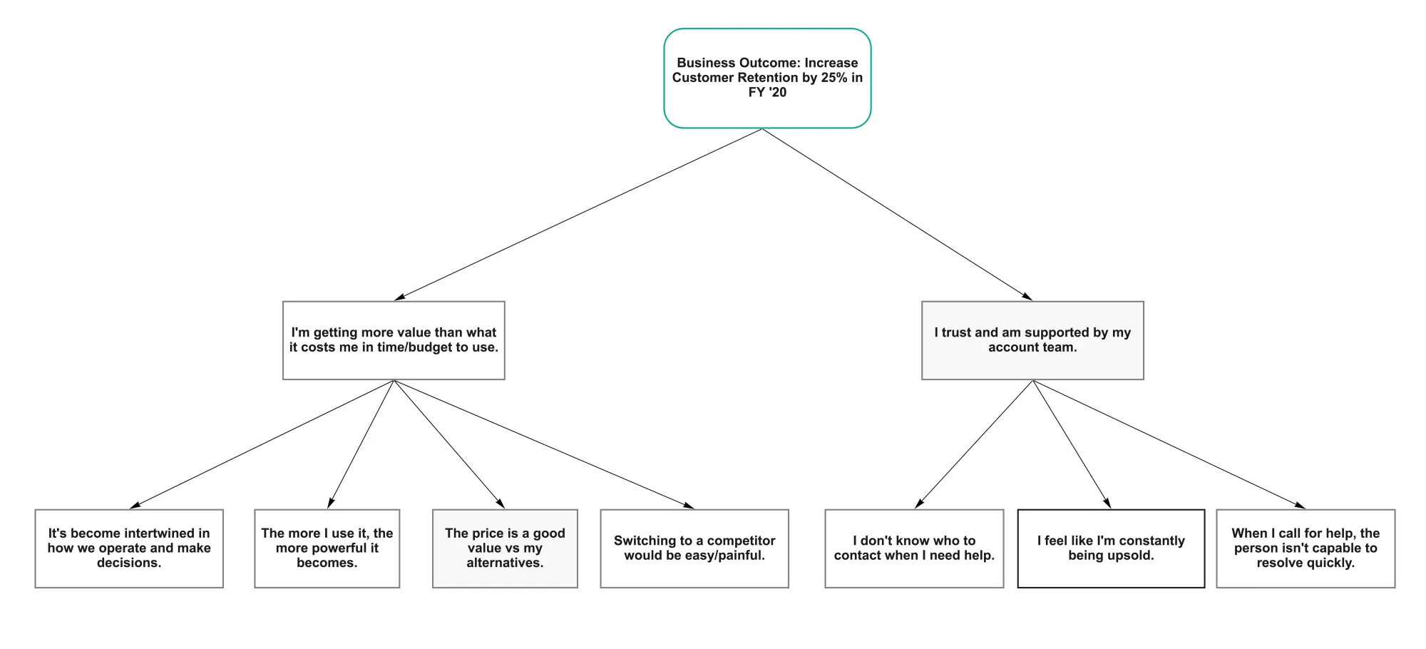
For another example, let's imagine a product team working on a B2C subscription product. The executives' desired business outcome is “Reduce churn/Increase retention.” If the product team has customers on monthly recurring billing cycles, well-instrumented product analytics, and continuous discovery with their current and lost customers, they likely can see behaviors that indicate a customer is likely to churn.
But what about a product team with longer renewal cycles, perhaps a B2B SaaS product on annual or multiyear contracts? This product team will have fewer clear signals because the events and decision to renew or not renew is made infrequently and could be the result of both in-product and out-of-product factors. The product team will likely need to explore both causal and correlated factors they can observe and influence that will also contribute to higher retention rates or reduced churn.
This may appear in an opportunity solution tree like this:

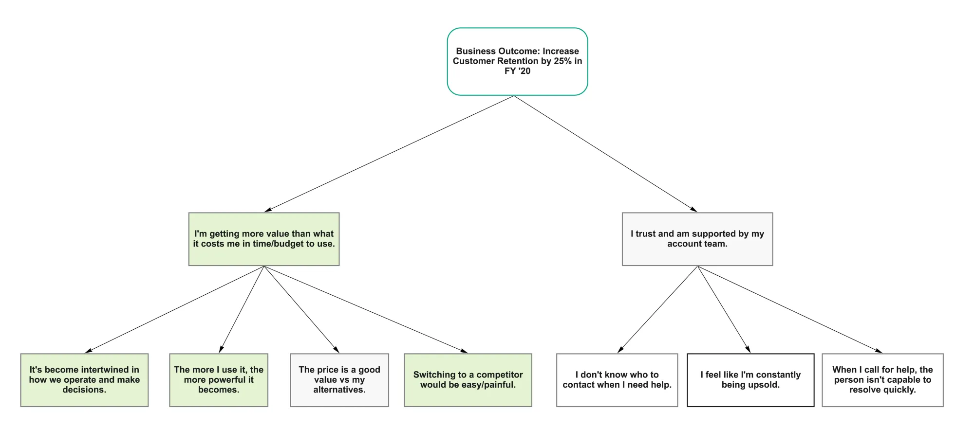
The illustration reveals multiple factors which contribute to whether a customer is likely to churn or renew. This illustration can help focus a cross-functional leadership team who shares the business outcome goal to determine which leading indicator outcomes each functional team will own.
In this example, let’s say the product team believes that the opportunities in green are most within their control or influence.

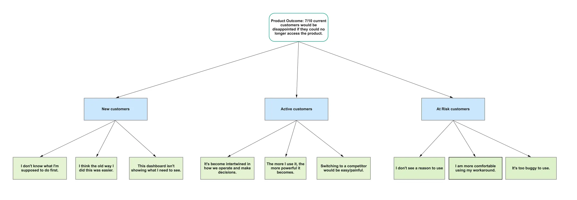
They group and align these unmet needs as opportunities under their desired product outcome. This product team may decide that to achieve 25% improvement in retention they will rely on the Product-Market Fit metric as a means to understand which customers are likely to churn/retain. If this is a new concept for you, the Product-Market Fit (PMF) metric relies on a simple but powerful question to current users, “How would you feel if you could no longer use [Product name]?”
Let’s assume our product team decides they need to move from 5/10 (baseline) customers who would be disappointed if they could no longer access the product to 7/10 (desired). By establishing this product outcome goal, the team starts to measure this sentiment at different points in their customer journey (just purchased, after first use, after heavy use or infrequent use, or after a critical event) to size and prioritize as a team. They begin to see opportunities to improve the product experience which will in turn drive the desired outcome, illustrated here:

This leads to the final reason why product teams need product outcomes, not business outcomes.
Product Outcomes Are Within the Influence of the Team
There are factors that the product team has little to no influence over that can have a significant impact on the business outcome of customer retention. For example, customer churn resulting from customers going out of business will directly impact the retention outcome, but isn’t within the realm of influence for the product team. Product teams must focus their limited time and resources on the opportunities that they can learn about and address with quick cycles of feedback.
In the case of the B2B SaaS product team illustrated here, which investment will pay off more to achieve their product outcome of 7/10 PMF score?
- Investing in improving fit for newly added customers or long-time customers?
- Remediating bugs or improving usability?
- Increasing value for new use cases or increasing switching costs?
There's no "correct" answer here—the product team will need to rely on their discovery work to assess and prioritize these opportunities to see which one is most likely to contribute to their desired product outcome. The product team has full accountability and is empowered to do so because the product outcome is unclouded by other teams’ responsibilities or theories of ways to drive customer retention.
Product teams must be empowered with product outcomes centered around the customer behavior changes and have influence over these behaviors by how they choose to change the product experience. As the product changes, the customer behavior changes should positively contribute to a company’s desired business outcome. This process is foundational for product teams to create the most value for their customers and companies.
Translate Business Outcomes to Product Outcomes

Product teams responsible for business outcomes need to do the work to translate a business outcome—a lagging indicator—into a product outcome—a leading indicator that is within their span of control.
Do you want to learn how to do this?
I'm excited to announce that I’ve partnered with Teresa to launch and teach a new Product Talk course...
I’m offering a short, practice-oriented course on how to translate business outcomes into product outcomes.
This course was designed for product leaders who want to translate their business outcomes into product outcomes so that their teams can focus on leading indicators rather than lagging indicators. And it was designed for product teams who need to do this translation themselves.
The four-week course will help you set product outcomes by focusing on the leading indicators of human behavior that significantly contribute to business outcomes.
You’ll learn how to translate lagging business indicators into leading customer behaviors that show if you’re on the right track and provide focus for your team’s discovery and delivery investments.
You’ll learn how to propose and negotiate product outcomes with your leadership team.
You’ll learn how to set specific goals for your product outcomes.
You’ll learn how to deconstruct your goals to identify the levers within your team’s control and influence to achieve your product outcomes.
And, most importantly, you’ll get a minimum of four hours of deliberate practice (more if you want it) to hone your skill.
The course begins on July 10. Sign up by June 12 to take advantage of early-bird pricing.
We know product people have busy schedules. The instructional material is designed to be completed in as little as 30 minutes per week and you can engage with it whenever you have time throughout the week. Weekly practice sessions where you’ll work with a group of your peers to put the instructional content into practice occur for one hour each week. You’ll select a time that works best for your time zone.
I’d love to have you join us for the inaugural cohort. Enroll today!
Comments ()