A Look at the Year Ahead: The Product Talk Roadmap (With a Book Update)

Happy New Year! I am excited to kick off 2021.
For the past couple of years, I've used my January blog post to give an update on my plans for the year ahead and this year will be no different. You can find previous years’ posts here: 2019 and 2020.
I know many of you are anxiously awaiting an update on my upcoming book. You'll get that. But before we get to solutions, I want to share more of our discovery context for Product Talk, the business.
I use the exact same methods that I teach to product trios to run my own business. And just like I encourage trios to share their discovery context before they share their roadmaps and backlogs, I’ll do the same here, before I talk about my plans for the year ahead.
Product Talk's Desired Outcome
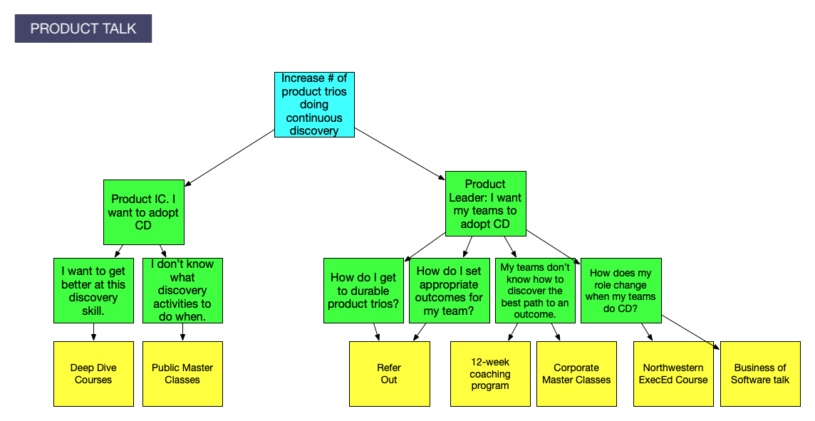
All good discovery starts with a clear desired outcome. My outcome for Product Talk is to increase the number of product trios who adopt a continuous cadence to their discovery work.
There are two parts to this outcome. First, we need more teams working as collaborative trios. And second, we need to shift discovery work from a project mindset to a continuous mindset.
This outcome, however, is hard to measure. I have no idea how to count the number of teams in the world who work in trios, nor can I monitor their discovery cadence. So I need to translate this outcome to something I can measure.
When I first started my consulting practice, I had this goal in mind, but I had no idea how I would reach it. I knew I wanted to coach rather than consult, as I loved investing in product people. But I didn't have a fully developed solution, nor did I have anything to measure.
I did, however, know that the best way to reach an outcome is to explore the opportunity space.
Understanding the Product Talk Opportunity Space
As a discovery coach, my primary customer is a head of product who is looking to up-level the discovery skills on their product team.
"I need help up-leveling the discovery skills on my team" is a top-level opportunity on my tree. It has a number of sub-opportunities including:
- How do I get to durable product trios?
- How do I set appropriate outcomes for my teams?
- My teams don't know how to discover the best path to their desired outcome.
- I don't know how my role changes when my teams adopt a continuous discovery cadence.
Meanwhile, thanks to the writing I do here at Product Talk, another branch of my opportunity solution tree started to emerge.
Every week I hear from individual contributors (product managers, designers, engineers) who want to invest in their continuous discovery skills, but don't work at an organization that supports it.
“I want to adopt continuous discovery” is also a top-level opportunity on my opportunity solution tree and has a number of sub-opportunities including:
- I want to get better at a specific discovery skill.
- I don't know what discovery activities to do when.
I've shared a simplified version of both branches of this tree below. In reality, supporting both product leaders and individual contributors as they transition to continuous discovery is a rich opportunity space.
Assessing and Prioritizing the Opportunity Space

I've been very deliberate about which of these opportunities I'll help with and which I'll refer out. I started my business, like most consultants, focused on the product leader branch. And I've been very deliberate about which of these opportunities I'll pursue.
Over the past seven years, "My teams don't know how to discover the best path to their desired outcome" has been my bread and butter. It's what my 12-week coaching program was designed to solve.
However, the first two opportunities, "How do I get to durable product trios?" and "How do I set appropriate outcomes for my team?" are both real needs. And I learned the hard way that if leaders don't tackle these challenges first, my 12-week coaching program will cause a ton of disruption.
Sending three people who have never worked together, who all work on different streams of work, and are overcommitted to a fixed roadmap through an intense coaching program that teaches them how to explore the opportunity space is a recipe for disaster.
Now I know to qualify prospects based on these needs early in the sales process. If your teams don't work in durable product trios and/or you haven't started to shift to an outcome mindset, you aren't ready for my coaching program. Instead, I'm going to refer you to a product leadership coach (Hope Gurion, Petra Wille, Rich Mironov) or an OKR coach (Adrian Howard, Felipe Castro).
As the Product Talk audience grew, I heard more and more from individual contributors. People were desperate to work this way, but didn't know how to get started. I really wanted to help this group, but there was so much demand and work left to do on the product leadership branch that I was worried this would spread me too thin.
However, with time, I started to see how the work I was doing to develop my coaching curriculum could be repurposed to address the "I want to get better at a specific discovery skill" opportunity. That led to the launch of the Product Talk Academy and our first course, Continuous Interviewing. In 2020, we added two more courses, Defining Outcomes and Opportunity Mapping.
As my coaching curriculum matured, and especially as I started using opportunity solution trees, I realized that my coaching curriculum could also be repurposed to tackle the "I don't know what discovery activities to do when" opportunity. To address this opportunity, we launched our two-day Continuous Discovery Habits workshop.
We ran this workshop twice in 2019 and planned to run it twice in 2020. However, COVID-19 spoiled those plans. The upside is we redesigned this program to be a six-week virtual Master Class, and have run several instances to great success.
The Master Class also works well as a solution under the leadership branch. For large teams (think companies with eight or more product trios), a private Master Class is a great way to level set everyone before coaching.
Today, we have a much more balanced business that supports both branches of our opportunity solution tree.
Evaluating What's Next

As we head into 2021, I see plenty of opportunity on this tree.
Like most product teams, I have an infinite list of improvements to our existing products. I want to bring on more coaches to help me meet the demand for our coaching program and our Master Classes. I have three more Deep Dive courses in the works.
I really want to tackle the product leader opportunity, "How does my role change when my teams adopt CD?" I've dabbled in this space with my Northwestern ExecEd course and my Business of Software talk. But there's so much more I want to do here.
And of course, I'll need to invest a ton of time and energy into promoting my upcoming book, Continuous Discovery Habits, and I have a million ideas for how to support readers as they try to put the book into practice.
But I know better than to try to prioritize a list of solutions. Instead, I'm working on assessing and prioritizing the opportunity space.
I know that when the book comes out, we are going to have an even harder time meeting demand for our products and services. As a result, I'm prioritizing the left branch over the right branch temporarily, as these solutions are easier to scale in the short run. I can run far more students through our Master Classes and our Deep Dive courses than I can coach.
Hope Gurion, meanwhile, will continue to focus on the right branch. She'll handle the bulk of our 12-week coaching program and our corporate Master Classes.
I'll be spending my time in 2021 on the following opportunities for individual contributors:
- I don't know what discovery activities to do when.
- I want to get better at this discovery skill.
And I am hoping by mid-to-late year, I'll have time to tackle this opportunity for product leaders:
- How does my role change when my teams adopt continuous discovery?
In parallel, I'll also be noodling on how to continue to grow our capacity for coaching and corporate Master Classes.
My personal roadmap looks like this:
Now | Next | Future | |
---|---|---|---|
Opportunity | “I don’t know what discovery activities to do when.” | “I want to get better at this discovery skill.” | “How does my role change when my teams adopt continuous discovery?“ |
Solutions | The Book: Continuous Discovery Habits (Spring / Summer 2021) Public Master Classes (January, March, May, June, September, November starts) And a whole bunch of new ideas for how to support you as you put the book into practice. (TBD) | New Deep Dive course: Effective Ideation (release TBD) New Deep Dive course: Identifying Hidden Assumptions (release TBD) New Deep Dive course: Testing Assumptions (release TBD) | TBD |
Hope's roadmap is going to consist of a lot of product coaching and corporate Master Classes and, of course, her own leadership coaching program.
And Finally, My Upcoming Book, Continuous Discovery Habits!
When I set out to write this book, my goal was to write a how-to guide for product trios who want to adopt a structured and sustainable approach to continuous discovery. I feel like I've done that.
More than anything I've done, I am hoping this book has a huge impact on my desired outcome: increasing the number or product trios who adopt a continuous cadence to their discovery work.
Over the past seven months, my Early Readers have read chapters, given feedback, and asked questions about how to put what they are learning into practice. Together, they've helped me shape this book into something great.
I am excited to share that I have completed the manuscript and reviewers are reading it right now. I expect to incorporate their feedback over the next few weeks and am shooting for a late spring/early summer release.
I am doing everything I can to get this book into your hands as soon as possible. I am so excited for this book to be in the world.
I'll be sharing more details about how you can learn more about the book, help me promote it, and even pre-order it in a future blog post. In the meantime, sign up for our monthly newsletter to make sure you don't miss any announcements.
May your 2021 be far better than 2020—and then some!
Comments ()