Y Oslo 2024: When It Comes to Discovery, Something is Better Than Nothing
I recently spoke at the Y Oslo conference in Oslo, Norway. I was asked to give a ten-minute overview of my continuous discovery framework and then participated in a fireside chat where the host, Cecilie Smedstad, asked me to go deeper in a few areas. We covered how to manage messy opportunity solution trees, the most common challenges teams face when getting started with the discovery habits, what I’m working on next, and so much more.
A few themes emerged over both the talk and the fireside chat that I want to highlight.
- Discovery is a team sport. It’s not the exclusive domain of product managers. It’s not the exclusive domain of UXers. We need engineers involved throughout.
- Don’t get distracted by perfection. You don’t have to adopt all of the discovery habits on day one. Find the smallest first step you can take right now and iterate from there.
- Something is better than nothing. There’s a toxic narrative that I’m seeing emerge in our industry that if you aren’t doing everything exactly right, you aren’t really doing your job. This is nonsense. Some of us work in challenging organizational contexts. Some of us work in more supportive organizational contexts. What good looks like is specific to your context. Focus on what you can do and stop comparing.
You can watch the full talk or read a lightly edited transcript below.
Full Transcript: Continuous Discovery Habits Overview

Teresa Torres: Good morning. I started my career as a software engineer. I did classic web development before there were frameworks back in the '90s. I then moved into an interaction designer role before there was a UX title. Eventually, I worked at a company where my boss said, "Teresa, I think you're a product manager." The fact that I've played all three roles has had a huge influence in the way that I think about discovery. A lot of people, since my book has come out, have interpreted my book as a product management book.
The Discovery Habits Are for All of Us
I want to start today and say that these ideas are for all of us. Every single person that contributes to building a product, all of the makers in the room, we need to care about our customers, we need to make sure that what we're building is going to work for them, and I want to introduce some ideas that will help you do that.

I didn't invent this language of discovery and delivery. I'm actually not quite sure where it originated. I know that Marty Cagan has done tremendous work popularizing this language over the last 15-plus years.
What I like about this language is it helps us evaluate how balanced we are in our approach. We often put a lot of energy into how we deliver our products. How are we building production-quality software? We sometimes overlook how we make decisions about what to build.
The Evolution of Modern Product Discovery: A Quick Recap
Back in the '90s, a lot of times these decisions came from executives, from business stakeholders, and we treated our engineers like they were IT order-takers.
Over the last 20 years, we've seen a lot of evolution in these practices. The first big change that we've seen is that our delivery cadence has changed. I remember working at a startup where we were striving to get to nightly builds so that we could ship software every day. I think that was in 2004.
We've come a long way. Most of us work at organizations where a nightly build is a completely automated process. As our delivery practices have become more continuous, we're finding that our discovery practices also need to become more continuous.
What does that mean?
If we're going to ship software on a daily basis, if our digital products are going to evolve week over week, it means we need to continuously decide what to build. The cadence of our work has changed and continues to change.
The second big trend that I see is companies are finally—after decades of UXers advocating for including the customer in the process—starting to recognize this is not a nice-to-have. It is an absolute requirement.
Defining Continuous Discovery: Setting a Clear Benchmark
In my book that came out in May of 2021, I decided to define continuous discovery. I hate definition wars. I hate debating about terms. I absolutely hate debating who owns what. I defined continuous discovery for a very specific reason.
Week after week, I met product teams that said, "Teresa, we already do continuous discovery." Then we'd start to get into their practices. What I saw was they were talking to customers periodically. They were doing activities that we associate with continuous discovery on a periodic basis, but it was not continuous.
My goal was to create a clear benchmark that every single one of us can aspire to.

In my book, I define continuous discovery as: “At a minimum, weekly touch points with customers.” This is the continuous part: weekly. Week over week.
“By the team that's building the product.” Notice here I didn't say “by the product manager.” I didn't say “by the designer.” By the team that is building the product.
What are they doing when they engage with customers? They're conducting small research activities that are going to help them pursue a desired product outcome.

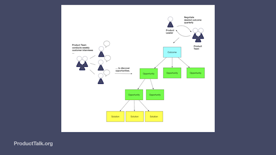
This definition is a mouthful, so I like to visualize it. I'm going to walk through this visual quickly, and then Cecilie and I are going to dive into this in more depth.
Using the Opportunity Solution Tree to Guide Discovery
The visual at the center of this is called an opportunity solution tree. As I coached teams on how to make better decisions about what to build, I often got feedback that it was messy. They didn't know what to do with what they were learning. They didn't know what to do when. They were relying on me to help them navigate the messy discovery space.
Here's the thing. I identify as a coach and not a consultant. That was a very deliberate choice. I don't want teams to be dependent on me. I want to leave them knowing more than when they started. I want to empower them to do this on their own.

A core part of this is this visual. What I found is it helps to guide teams on knowing what to do when. It was designed to help you start with an outcome. The first thing I want to highlight is all the habits I'm going to talk through quickly are for teams that are being asked to deliver outcomes.
I know that's not everybody. A lot of us still live in an output world. You can still adopt some of these habits. They may not all fit together as cleanly or as nicely. We can all work to develop our own habits. The premise is that we're starting with an outcome.
Ideally, this outcome is a two-way negotiation between an executive at the company, often a chief product officer, a chief design officer, a CTO, and the cross-functional product team.
When I say product team, I mean product managers, designers, software engineers. They're together deciding how they can create value for the business.
Our job is not just to create value for our business. We need to create value for our customers.
Customer Interviews Help Us Uncover Customer Value

One of the easiest ways I know to help teams do that is to conduct customer interviews with a very specific purpose. Many teams, when they conduct customer interviews, they share solutions. They ask for feedback on their ideas. I don't love interviewing for that purpose. We're going to talk about a different tactic for that.
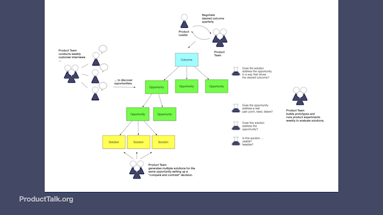
I want to see teams interview with the purpose of uncovering unmet customer needs, pain points, and desires. Those are the opportunities on our opportunity solution tree. As we interview week over week—remember this is continuous—we're collecting what we're hearing, we're mapping it on our tree so we get a big picture view of how we can impact our customers.

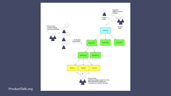
Of course, for product teams, we have to ship something, and so we're going to also explore solutions. I like to encourage teams to work with one opportunity at a time. This comes from the Agile Manifesto, reducing our batch sizes. It's reinforced by kanban, reducing our work in progress. When we work with one opportunity at a time, we can explore multiple solutions. We can actually test our designs. We can make sure what we're thinking about building will actually work for our customers.
Assumption Tests Help Us Discover the Right Solutions

This is where our second small research activity is going to come into play. In order to support compare and contrast decisions, we need to break our ideas down into their underlying assumptions, and then we're going to rapidly test those assumptions. We're going to test, does this solution address the target opportunity? Does it address it in a way that's going to drive our outcome? This is where we're looking at risks like desirability, usability, feasibility, ethical risks, etc.

As we do this, it's really easy to think this is a top-down process. One of the most important parts of this visual are the arrows that go up the other way. As we explore solutions, we learn more about our target opportunity. As we address more and more opportunities, we learn more about the right outcomes we should be measuring.
This is a bidirectional process. For those of you familiar with the double diamond method—I know it was mentioned yesterday—very similar ideas. In the double diamond, we explore the problem space, and then we move into the solution space.
Here, we're talking about the opportunity space and the solution space, very similar. The key difference here is our cadence. Many designers grew up working at agencies where we worked in a project world. When we're all embedded in product teams, we're working in a continuous world.

Now we're going to dig in in our chat here into more of these ideas in just a little bit. If this is the first time you've been introduced to these ideas, I cover this whole collection of habits in my book, Continuous Discovery Habits.
This Is a Collection of Habits. Build One Habit At a Time

I want to share something briefly. I know right now in the industry there's been a lot of pain with layoffs, with people feeling like they're not getting to work the way that they want to work, with CEOs disempowering teams.
My book has “habits” in the title. I can break this visual down into 11 habits. You don't have to do every single habit for every single thing that you work on. I see too many teams try to do this perfectly, and then they do nothing.
What I want you to take away today: This is a collection of habits. The way that we build habits is we look at what's the easiest habit to build, we integrate it into our workflow, and then we choose the next habit.
If you're struggling, if this feels so different from the way that your team works or the way that your company works, don't look at it as an entire framework that you have to adopt. Start with one habit and iterate from there. We'll dive into more of the detail here in just a second.
Full Transcript: Continuous Discovery Fireside Chat

Cecilie Smedstad: I have a few questions. You were showing us the overall framework, and the opportunity solution tree, as you mentioned, goes up and down. The arrows go both ways.
Do you have any advice on how best to see where you are at any given point in time so that you don't get lost, or that you actually see that you're moving something, that it's happening? Do you have any takes on that?
Teresa Torres: Let me talk through a couple of the common mistakes I see, and that can help with structure and what to do when. I think the first thing is, people ask me, “I don't have an outcome, how do I create an opportunity solution tree?” I'm going to start with the basics.
An opportunity solution tree helps you find the best path to your outcome. If you don't have an outcome, you don't need an opportunity solution tree. It's that simple. Let's not take a visual and try to have it do everything for us.
If we do have an outcome, what it helps us do is it sets the scope for our discovery. What do we need to learn about our customers? What are we trying to accomplish? I think this is where it gets messy.
As we interview, we hear so many opportunities. I often say, we could spend the rest of our lives trying to address every customer opportunity that we heard. We would never be done. The opportunity space is truly infinite.
I think the challenge here is, how do we get to a well-structured opportunity space? One of the best ways I know to do this is as we're interviewing, I like to draw.
I'm going to talk about drawing. I know we have a lot of designers in the room. You might be comfortable drawing. I was not comfortable drawing early in my career. I had to learn this. Drawing still terrifies me a little bit to this day, but I have learned that drawing is a really important critical thinking skill.
What I like to do is I teach a story-based format of interviewing. If I'm interviewing you about your experience, I'm going to ask you a question in the form, “Tell me about a time when…” I'm going to collect your story.
When I'm done doing that, I'm going to draw your story. I'm going to draw, what are the key moments in time? First this happened, then that happened. Story is a narrative. What are those narrative moments? What that's going to allow me to do is take all of the stories that I've collected and I can draw an experience map that encompasses all of those stories. This is the best way I've found for giving structure to the opportunity space.
Let me contrast this with what a lot of teams do. They take all the opportunities they're hearing from their interviews and they do an affinity mapping exercise where they group similar opportunities together.
The challenge with this in the context of an opportunity solution tree is that we lose these key moments in time. We group opportunities that sound similar because language is vague, but they're not really connected in a key moment in time. Affinity mapping on an opportunity solution tree gets really overwhelming and really unwieldy. I see pictures of trees where there’s 25 branches and 17 rows and the teams are like, how is this telling me what to do? It's not.

We first have to find the right structure. The way that I like to do that is I'm going to draw the stories that I hear, I'm going to try to identify the key moments in those stories, and then I'm going to use those key moments to give structure to the opportunity space. It sounds obvious, but we don't do it.
Then I can take all those individual needs that I'm hearing in my interviews and they just slot under the moment in which they occurred. This formerly tedious, laborious process of making sense of all this starts to fall into place.
That's really when we get into, okay, now we can ask good strategic questions. Which key moment matters most for us to focus on next? Then we can ignore all the messy other moments and just focus on one slice.
In order for an opportunity solution tree to be effective, we have to get the structure right. I still see a lot of teams just skip over that step.
Getting Over Your Fear of Drawing to Better Synthesize Your Ideas

Cecilie Smedstad: Do you have any tips on how to get people to actually draw? Because we have challenges there.
Teresa Torres: I remember vividly the day I learned how to draw a star person. I think this is a really important skill. I don't draw well at all. In fact, I've publicly shared my drawings. You can verify this on the internet that I don't draw well.
There's some little tips you can learn. A star person is you literally draw a five-point star but the top point is a circle to be a face. If you can draw a star, you can draw a person. There's a lot of these drawing hacks that allow you to visualize your thinking. Honestly, even if you're the only person that knows what the drawing represents, you still get the cognitive benefit.
Drawing taps into our visual spatial reasoning and we'll hear things in our stories that we wouldn't otherwise hear if we were just trying to process it with language.
There's a cognitive psychologist, Barbara Tversky, who's done a lot of work around visual spatial reasoning. This is very grounded in actual research about how it allows us to synthesize in a different way.
Even if you hate drawing and you're really bad at it, I want to encourage you to play with it. There's a lot of YouTube videos that give you really basic tools.
Another book that I love is Pencil Me In by Christina Wodtke. She just does little lessons you can do to build your drawing muscle. You don't have to create a piece of art. It really is just a thinking tool.
Outputs vs. Outcomes: What’s the Difference?

Cecilie Smedstad: Thank you. You mentioned both output and outcomes. Those are two words that are a bit difficult to keep apart, at least for me. The mindset is very different. Can you explain a little bit more about that? How does that actually work and what's what?
Teresa Torres: Outputs are the things that we build. Outcomes are the impact those things have. If we're building a mobile app, the app itself is the output, or the new feature in the app is the output. If nobody uses that feature or nobody uses that app, we don't have any impact. We just built something. It's like if a tree falls in the forest. We built an app and nobody used it.
I think we're finally starting to shift from this idea of: our job is just to build things. Our job is to build things that are used by people. Outcomes are trying to get to, how do we measure if it is being used by people in a way that's helpful to them?
A product outcome typically is a metric where we're measuring a customer behavior. Maybe it's a leading indicator of a business metric that we care about. Really, it's about how do we align on why we are building this thing? What impact do we expect it to have?
Cecilie Smedstad: To me, that aligns quite well with both using OKRs and also jobs to be done. Does that work together? How do we connect those dots?
Teresa Torres: I chuckled a little bit there because I gave a conference talk in 2016 in Lisbon. I put up a slide of the opportunity solution tree and next to it I put books of the current tactics. Up next to the outcome was a book about OKRs. Then next to the opportunity space was a book about jobs to be done. In that talk—so this was eight years ago—I said five years from now, our tactics might change. We might not be talking about OKRs and jobs to be done, which is silly, because of course we still are.
But, I said, I think the underlying structure of discovery is still going to be the same. We're going to be talking about outcomes. We're going to be somewhere in this problem opportunity space, job space, and we're going to be looking at outputs to build solutions.
My goal in a lot of my work is to try to uncover that underlying structure so that when our tactics change—like right now we're living through a ton of upheaval with generative AI—we can still frame it in this context of, okay, we need to know what success looks like. We need to understand our customers' needs and we need to know what to build.
Those fundamentals are going to stay the same. How we build might change with generative AI. Maybe how we synthesize customer needs might change with generative AI, but those broad buckets, I think, are fairly stable.
How to Avoid Rushing Your Time in the Opportunity Space

Cecilie Smedstad: Thank you. I want to bring us back to the opportunity space because I think it’s common for us to just go straight to the solution and we forget about, or we don't know about, or we don't explore the opportunity space. You addressed that very nicely in your book, and I was just wondering if you could help us make some good habits to stay in the opportunity space.
Teresa Torres: I think this is where the continuous piece really matters. I think if we frame it as, first we set an outcome, and then we explore the opportunity space, and then we choose a solution, we're going to skip those first two steps, because our organization is telling us, “Ship something now.”
Our whole company, our organization that we're affiliated with, is so steeped in output language, we're measured on our output. I don't expect that to change anytime soon. I wish it would, but I don't expect it to. If we think about it as, we have to get through these phases before we get to this phase, we're going to skip these phases. I think the key is to remember: We're never done with any step.
Every habit is truly continuous. On day one, I can jump to a solution. That's okay. People might be surprised to hear me say that. It is okay to start with a solution. Because when we explore solutions, we actually start to uncover more about the opportunity space.
I don't want you to explore solutions without considering what the opportunities might be. It's a little bit like eating your vegetables. We know we should do it. If we like vegetables, we're lucky. I love interviewing, so I don't have a hard time staying in the opportunity space.
For those of us where it's foreign and it tastes a little funny, the hardest part is starting the habit. What I've seen in practice is once a team strings together three or four interviews over that first month, they don't want to go back. Those insights are so valuable and they've dramatically changed the types of decisions that they're making, that it's really about getting through those first few weeks of building momentum.
What I always tell teams is, don't worry about your process. Don't worry about who you're talking to. Don't over optimize that first interview. Just find a customer to talk to and then do it again a second week and then do it again the third week.
Then after you've got a few reps under your belt and you're convinced this is helpful and you want to keep doing it, then you can refine. Are we talking to the right people? Are we talking to a mix of people? Are we asking the right questions? I think like anything, those first few weeks of building the habit are so critical.
Customer Recruiting for Continuous Discovery: Find Customers Every Week

Cecilie Smedstad: To get those interviews going and on a regular basis, you have advocated a lot for automating the recruitment process to get people actually into those interviews. Could you tell us a little bit about that? How does that work?
Teresa Torres: This is an idea that I introduced in the book and it's something that I've expanded on quite a bit over the last several months. Here's what I see happen. It's fairly easy for teams to find their first customer to talk to. Maybe it's fairly easy to find the second or third person to talk to. Eventually, they're going to tap out. They talk to their friends. They only have so many friends in their network that match their ideal customer profile. They have a sales rep who's helpful, but the seven other sales reps aren't. We just run out.
As product people, we're all busy. We have a release that's going out the door and 17 stakeholders sharing their favorite ideas with us. If we have to hustle to find a customer to talk to, it's going to fall to the bottom of our list.
I don't care how gung-ho you are. I've seen it over and over and over again. It just slowly slips down the list until we get to the point where we don't have a good habit anymore.
The way to do this is we really want to make sure that we get a customer interview on our calendar without us having to do anything to get it there. That sounds really magical, but we now have tools that enable us to do this really easily. In my book, I shared three strategies and I've actually extended this to a fourth strategy now.
The first strategy is we can let people opt in to customer interviews while they're using our product or service. We see this already, almost every product embeds a Net Promoter Score (NPS) question or a CSAT question where we ask, “How satisfied are you with the product?” We just give them a scale to rate. Then as soon as you pick a number, there's a second question, the verbatim, “Tell us about your rating.”
We see a lot of teams piggyback off of that and say, "Would you be willing to talk to our product team about this?" You're letting your customers opt in and then you can pair that with scheduling software where they can just pick a time on your calendar.
What's great about this is you didn't do anything. You just set up the system and now you're regularly getting interviews on your calendar. That's great for consumer products. It's great for recruiting end users of B2B products. It's not great for buyers or decision makers of B2B products.
There's a second strategy, which is you can work with your customer-facing teams, your sales teams, your account management teams, to define triggers where they schedule interviews for you.
There's a third strategy that's been in use for a really long time by a lot of companies, which is just to have design partners, to have a set of customers that you're going to on a regular basis.
Then just recently, we launched a new course about customer recruiting. In that course, I introduced a fourth strategy, and that's email outreach. I know a lot of you are probably doing email outreach to recruit because I get those emails. They're not targeted enough. I can tell you that right now. Your messages are not specific enough. How we craft the ask, the conversion rate is terrible.
The key to good email outreach when we're talking about interview recruiting is it needs to be in response to an action your customer took in your product. It needs to be extremely targeted and it needs to be all about the customer and what they're going to get out of talking to you. We get into strategies for that as well.
The big takeaway, though, is you want to set up a process, whether it's one of those four or some other process where an interview is showing up on your calendar every week and you didn't have to do anything to get it there. It's like your one-on-one. It's on your calendar, you go to it. Your interview is on your calendar, you talk to a customer every week.
The “Product Trio” Concept: It’s About Cross-Functional Collaboration

Cecilie Smedstad: How many people talk to that customer actually? That was also a question from the audience. You mentioned the product trio before and including the whole team in the interviews, but does that sometimes get a bit crowded?
Teresa Torres: This is a good question. I introduced this language of a “product trio.” I didn't come up with this concept. We have, I think in Agile, they talk about the three-legged stool or the three amigos. People talk about triads. I remember I had to Google what triad meant. I tried to simplify it with “product trio.” I actually regret that because a lot of us have product quads and product quintets and a lot of people felt left out, like our user researchers.
I just want to be really explicit here. The idea of a product trio is your cross-functional team, no matter how many people are on it. We want everybody involved in the discovery process.
When we're interviewing, we don't want our participant to feel like it's an interrogation. We want one person leading the interview, but we want everybody observing the interview or watching the recording. Some people like to read the transcript. I think it's important to see the emotion and the facial expressions. I want to have people at least see the recording.
The reason why I want a cross-functional team participating in the interview—whether it's live or after the fact—is your engineers are going to hear things that your designers are going to miss and your product managers are going to hear things that other people miss. This is just the way the human brain is wired. We interpret the world based on our own past knowledge and experience. Because an engineer has different prior knowledge and experience, they hear different things.
When we interview as a cross-functional team, we get more value out of our interviews. It also is what builds a shared understanding so that later when we're making important decisions as a cross-functional team, we're not falling back to our functional silos. We're building from a shared knowledge base, and it's a lot easier to align and agree on a next path forward.
Getting Better at Handling Stakeholder Requests

Cecilie Smedstad: There's also a question on balancing discovery with incoming requests. How does that work? When you try to build your habits, but then you have to shift things away and something else is more urgent, how do you stay in your habits? Do you have any advice?
Teresa Torres: This is, I think, the bane of most product managers—so many incoming requests, what do we do with all of them? Here's the challenge. Most requests come in void of context. We don't know where that need arose. Sometimes we don't even know what the need is. We got a feature request. We don't know why they need that feature. We don't know the context in which they're going to use that feature.
When we start to think through how the feature could work, we don't have any basis for how to make those decisions because we don't know anything about the customer or the context in which the need arose.
One thing I like to do when a feature request comes in—whether it's from a sales team or a support team or a customer success team—is use that as an impetus to explore in my interviews because I want to collect the context.
I can give an example. In my book, I wrote a lot about streaming entertainment. I chose this market because Netflix is in 100+ countries and everybody is familiar with it.
Let's say a customer complains and they say, "I don't like commercials. There's too many commercials in this service, too many ads."
We could consider solutions. We could say, well, let's do an ad-free subscription. Let's let people fast-forward through ads. We don't really know how to evaluate what's the right solution until we know what they do not like about commercials. Somebody might not like commercials because they're trying to watch a full show on their commute to work, and the commercials make it take too long. Somebody else might not like commercials because they're boring.
In the first case, fast-forwarding through commercials might work, but it's not going to be great for our advertisers. In the second case, I'll tell you that we have a day in the United States where literally everybody watches commercials and is excited about it. It's during our Super Bowl. People pay a ridiculous amount of money for those ads, and they're really high-quality, funny ads… sometimes. People blog about how the Super Bowl ads were.
That opens this door of, if they're just too boring, maybe we should create more entertaining ads and actually take care of our ad providers. We don't know the right solution until we dig in and understand the context of why is this person saying they don't like commercials? Are they time-crunched? Are they bored? What's the real issue?
Too many of us project our own experience on that comment of “I don't like commercials,” and we design for our own needs, but we don't know if our needs are the same as our customers' needs.
That's where interviewing gets us out of our own heads and helps us really build empathy for, what's the context in which this need arose? We can talk about this using jobs language. What's the context in which these jobs came up? I try really hard to be really specific tactic agnostic. It's really about how do we understand the context of our customer so that the thing we build for them, we can have more confidence it's going to work?
Common Challenges to Adopting Continuous Discovery
Cecilie Smedstad: You've been working with quite a few product teams over the years as a coach. Can you tell us a little bit about the things that you meet the most? What are the top challenges that people face?
Teresa Torres: The first one is, the number one challenge I hear is we don't have time. This is a legitimate challenge, and I think it's easier to overcome than people think.
Let me start with the legitimacy of it. I do a lot of customer interviews, and I talk to product managers and designers and engineers, and I often ask them to share a screenshot of their calendar. I've seen over and over again, especially with product managers, that they are double-booked, triple-booked all day long. When people say they don't have time, I believe you.
Here's what's also true: A lot of the things that we put on our calendar are there because they feed our ego. We don't actually, as a product manager, need to be in every single engineering discussion. We don't need to be in every bug report meeting. We don't need to get pulled into every sales call.
Usually, those are symptoms of the fact that we haven't done sales enablement work, or we haven't empowered our engineers to manage their own delivery process. A lot of times our organizational context doesn't give us the time, but it doesn't mean we can't create the time.
One of my favorite things about taking a continuous mindset—we're not asking to stop and do a three-month research project. We're never going to get a yes to that. Most of us are not going to get a yes to that. Some of us are lucky and could, but most of us are not.
I like to encourage teams to say, look, can you carve out 30 minutes in a week, one week? Find 30 minutes. Maybe cut your lunch in half. Maybe don't go to that bug report meeting. Can you replace it with a single conversation with a customer?
That's it. Find the teeniest, tiniest first step that you can take and then iterate your way there. Trust me when I say I understand the time crunch. Our organizations are obsessed with speed and shipping and outputs, but we can start in as short as one 20- to 30-minute weekly session. That's the first thing.
The second thing that I see come up a lot is access to customers. Unfortunately, too many organizations have rules about who's allowed to talk to a customer and who's not.
I was at dinner last night and this came up where a number of consultants were sharing about how we work with teams and one was a bank and they said they weren't allowed to talk to their customers. We were like, yes, but everybody you know banks. Everybody has a checking account and a savings account. Why can't you just talk to people in your sphere?
As product teams, we tend to overcomplicate this. We think, well, no, that wouldn't work. It turns out the way you bank is probably really similar to the way that I bank. If I've never talked to another human about how they bank, I'm going to learn a lot from you because you probably do something differently than the way I do.
That's a perfectly valid starting point. It may not be where we want to end because if your bank does something unique, you're eventually going to have to get to your customers.
Something Is Better Than Nothing

We often don't take that first tiny step because we get focused on perfection. I want to tell everybody here, right now in the industry, there's these really toxic narratives of: If you don't do everything exactly like what's written in books and blogs and at conferences, you're doing your job wrong.
If your boss is happy with you, you're not doing your job wrong at all. Full stop, you're fine. No matter what, even if you're a feature factory, you're fine.
I think these new ideas are trying to push us in a better direction. Some of us work in organizational contexts where we can push more. Some of us work in organizational contexts where it's really hard to push in that direction. What I encourage everybody to do is just try to take a continuous improvement mindset.
What's the first teeny-tiny thing you can do? Just do that. Don't worry if what it looks like in your organization doesn't look like anything that I shared. If you ask, “Can next week be a little bit better than last week?” and you do that iteratively, you're going to be amazed with how far you get.
The biggest mistake I see teams make is they focus on the end point and how they don't know how to get there and they never take that first step. What's great about iteration is it compounds. You're going to get there faster than you realize—if you're willing to take that first step.
Cecilie Smedstad: Apart from carving out the time to actually do that first step, are there any other things that you think are easily done or easier than other things to start with?
Teresa Torres: It's so context-dependent. If I work in an organization that does a lot of A/B testing, but I've never talked to a customer, if I try to talk to a customer and I get all this red tape and I'm not allowed to do it, I might not start with that.
I might start with, okay, well, we have an A/B testing culture, that probably means we have analytics. Maybe I'm going to start by just learning more about the analytics and coming up with some questions and seeing what I can learn from my analytics.
Maybe we have a tool like Hotjar that lets me watch some sessions. Maybe we have an internal employee that's a proxy for my customer that I can learn from.
Are these perfect? No, they're not. Are they better than nothing? Yes.
In the fitness community, there's a mantra I hear over and over again, which is “something is better than nothing.” I actually think there's a lot to learn from the fitness community. When we try to get healthy, we don't change all of our eating behavior in one day and run every day and strength train every day. We work on one habit at a time and we really focus on gradual adoption because otherwise we get hurt.
I think with discovery, it's the same idea. If we try to adopt everything all at once and do it perfectly, we fail. Everybody does, 100% of people. We can't just radically change the way that we work overnight. We get frustrated and we lose our momentum and we go back to our old way of working.
Whereas if we look for a teeny-tiny first step and we really integrate it in the way that we work and then only when it's a strong habit, we look for the next step, we actually get a lot further than we realize.
What’s Next for Product Talk?

Cecilie Smedstad: Your book, as you mentioned, has been out for a few years and it has been hugely successful, taking you around the world and giving courses and teaching people on how to use your framework. What's ahead? What are you excited about right now? What's happening?
Teresa Torres: This is a big question. I got a heads up on this question. I was thinking about how to answer it. I have a lot of irons in the fire. The challenge with talking publicly about what I might do is I might not do any of them, but I'm happy to share what's swirling around.
Cecilie Smedstad: Thank you.
Teresa Torres: What's in the swirl right now is I naively thought that if I wrote this book, it would change the way people worked.
Cecilie Smedstad: It did.
Teresa Torres: On some level it has. Ten years ago, I got laughed at for suggesting we should talk to our customers every week. Now I regularly hear from people who are talking to their customers every week. That feels amazing.
But we have a lot of work left to do. We're not asking the right questions when we talk to customers. We're not doing the work to synthesize what we're hearing from our interviews. Very few teams are assumption testing at all. I still see there's just a lot more to do. I run a cohort-based course business. That's great for people that work and live in the time zones that we offer courses. It's not great for people that don't want to work past 5:00 pm in Europe, which is all of you.
Here's what drives me: I want to make it as easy as possible for everybody in our industry who wants to work this way to be able to work this way. That's my personal goal. In order to do that, there's a lot of things that have to happen. Training and education and books need to be accessible. I will probably write more books, more in-depth books on the different habits. I'll be totally upfront: I've been saying that for years, and I'm not writing a book right now, but I have a vision of writing more books.
I am currently in the process of converting many of our cohort-based courses into self-paced courses so that people around the world can take them, even if they're not in a time zone that works for us.
I'm really excited about generative AI. I went to college in the '90s. I had a front-row seat to the beginning of the world wide web. Right now, it feels like that. It feels like we have a new technology that could disrupt everything, and we're on day zero.
I'm really excited about generative AI from a teaching standpoint. I've been playing a lot with whether I can build a custom GPT or a Claude project that can teach you how to conduct a good interview and can simulate interview practice. I'm really excited about what these tools can do for helping us synthesize and reuse past research.
I'm less excited about one-click opportunity solution trees and synthetic users. I think humans need to stay part of the human process of building for humans. There's pros and cons here. I am optimistic about this wave of generative AI, and I'm really excited about experimenting with it from a teaching and learning standpoint. That's some of the swirl.
How Artificial Intelligence Is Transforming Our Work
Cecilie Smedstad: Seeing as we heard quite a lot about AI yesterday, I was wondering if you've actually tried out some things already. Have you tried it? Are there tools that can be useful?
Teresa Torres: There's some things that I use it for regularly that I really like. There's some things that I've experimented with that I think don't work as well. Just in broad strokes, I think things like sentiment analysis, it's reasonably good at. I think it’s reasonably good at sorting and grouping like items together.
I don't fully trust generative AI to do my synthesis for me. I like to do my own synthesis. I've done so many interviews. I'm trying to look for trends across them. I'm going to do that work myself. I might then feed it to a generative AI tool to see, does it catch something I missed? Then if it did catch something I missed, is it really in my source data or did it hallucinate? I like to use it almost like another member of my team, to give me another perspective.
The other thing I like to use it for, some people use generative AI to generate a synthetic ideal customer profile. I don't love that. I want you to talk to real humans about their real human needs.
If you have created an ideal customer profile from real research, one thing that both Claude and ChatGPT are really good at is you can give it a landing page or an article and your ideal customer profile and say, how can I improve this thing? Given this ideal customer profile, how can I improve this landing page? How can I add more value to this article? It's fairly good at that. I like that use case quite a bit.
I have some real concerns that there's a lot of us that are trying to avoid talking to our customers, maybe because we're not practiced at it, it feels a little bit uncomfortable, and we're looking for reasons to not do it. I see a lot of teams relying on generative AI to not talk to their customers. That really concerns me.
I feel like as an industry, we need more humanity in technology, not less. I won't say never. Who knows where this technology is going? For now, I think we should keep talking to humans.
Cecilie Smedstad: I know there are some that are quite afraid about privacy and where the data is going. If you upload to somewhere to get your synthesis or your analysis done, what happens to the actual data of your interview? Do you have any concerns about that?
Teresa Torres: Yes, I do think this is a very legitimate concern. I think there's a few things that we can do. I do use ChatGPT for some real customer synthesis. I have a paid Teams account. In theory, they're not using any of my data for training data. Even so, I anonymize all of it. No identifying information about any of my customers gets fed through these tools.
Nothing even remotely that could identify—any proper nouns, company names, product names—all removed. I'm trying very hard to take advantage of what these tools can do for us already today because they do amazing things, but really recognizing that I'm not so sure these companies are the most ethical or have built this history of trust to just blindly trust their terms of service. I think it is important to walk that line and make sure that we're not putting sensitive data into a machine that we don't know that much about what's happening.
Cecilie Smedstad: I think that we will wrap this up now.
Teresa Torres: Excellent.
Cecilie Smedstad: Thank you, thank you so much for coming and talking to us. Give it up for Teresa.
Teresa Torres: Thank you.
Comments ()